How our attribution works?
Conversion event attribution
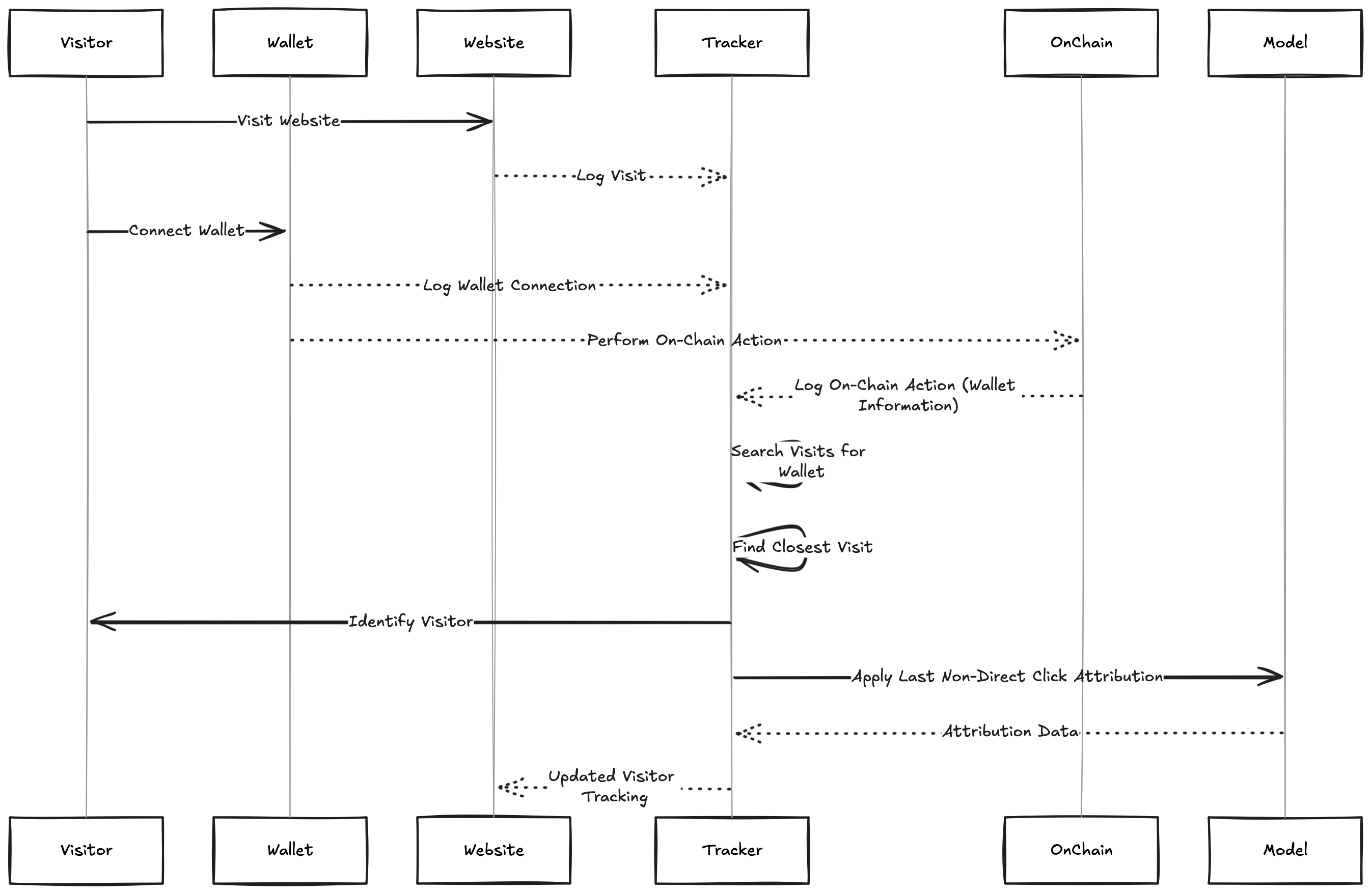
OnChain Conversion Events Attribution

OffChain Conversion Event Attribution
Last updated

Last updated